.jpg)
2015年我省高考成绩和首批控制分数线揭晓啦。6月22日晚上10点左右,考生即可凭密码登录浙江省教育考试网(www.zjzs.net)或教育厅门户网查询自己的成绩。我省高考成绩经上述网站和手机短信主动推送两种方式提供,仅限考生本人查询。
高考首批控制分数线
1.普通高校招生
.png)
2.高职单考单招其中,独立设置的艺术院校及清华大学等13校艺术本科专业,由各校自主划定和公布艺术类文化分数线。
.png)
高考文理科第一批参考名次号在 6月23日晚查询;艺术、体育本科综合分参考名次号在6月24日晚查询;6月24日上午起,可凭报名序号和密码,在浙江省教育考试网下载《2015年普通高校招生考试成绩单》。参考名次号查询须知
按照现行高考模式,其余分数线将分批划定发布:文理科第二批分数线及体育第二批、艺术第三批综合分分数线在7月16日晚公布;文理科第三批分数线在8月2日晚公布。在此后约一周,考生方可上网查询相应参考名次号。
需要注意的是,参考名次号是按政策加分项目(适用于全国高校)计入加分值后的总分进行排列生成。今年起,高校招生政策规定部分加分项目仅适用于本省属院校招生。只符合本省属院校加分条件的考生,填报本省属院校志愿时,可按本人当前批次的各科文化成绩加上政策加分值的总分(艺术类体育类为综合分),参考成绩分段表测算自己的相应成绩排位。
首批志愿26-27日填报
高考分数线发布后,考生就要着手网上志愿填报了。浙江省教育考试网是我省高考志愿填报的唯一网站。我省填报高考志愿的唯一书面依据是省教育考试院统一编印下发的《2015年普通高校招生计划》。
6月26-27日,考生即可上网填报文理科第一批、艺术第一、二批,体育第一批、高职单考单招以及面向文成等12县定向招生志愿,自主招生(含农村学生单独招生)、高水平艺术团招生志愿同时填报。其余志愿后续分批填报。
考生在登录志愿填报系统后,首先应核对自己姓名和身份证号码是否无误,再填报志愿;志愿填报截止时间后,考生不得再进入填报志愿系统修改和确定志愿。网报志愿建议使用IE浏览器、360安全浏览器(兼容模式),不要使用手机或平板电脑。为保证正常填报志愿,避免出现停电、计算机损坏、网络繁忙无法登录等意外情况造成填报志愿无法正常进行,乃至影响考生的正常录取,建议考生在规定的时间内尽量提前上网填报和确定志愿。
特别提醒,考生务必妥善保管好自己的报名序号和密码,严禁向其他人透露。考生若忘记密码无法登录,可以①到所在报名点学校或报名地招生考试机构填写申请表,批准后进行密码重置,或②通过本人高考报名注册的手机号码进行密码重置,密码重置后应登录系统修改密码。
6月23日上午,高考成绩公布后,浙江省规模最大的高考招生咨询会将在杭州市潮王路18号浙江工业大学朝晖校区体育馆内举行,浙江省高考专家以及百余所高校招办老师在现场接受考生咨询,欢迎大家前往。
附:浙江高考历年文理科各批次等控制分数线
.jpg)
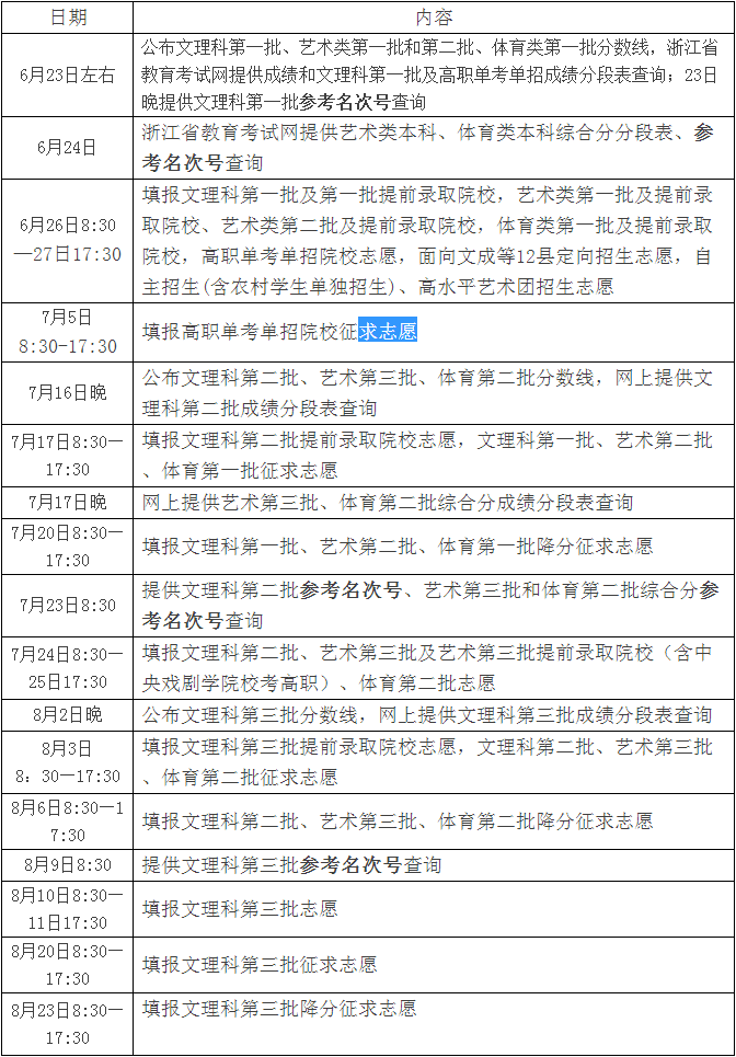
附:2015高考志愿填报时间表
.png)
参考名次号:按政策加分项目(适用于全国高校)计入加分值后的总分进行排列生成。