公告:
欢迎访问台州育华(九大校区)官网!2020年的远程教育报名工作已经拉开序幕,有意向今年报名的学员请抓紧联系我校报名,以免错过。咨询电话:0576-88195000 0576-88195005 18906566101[沈老师] 18957602815[叶老师]
台州成人学历教育培训(育华学校)_台州函授站_台州远程教育教学点_本科_大专_中专_文凭_夜校_夜大_电大
台州成人学历教育培训(育华学校)_台州函授站_台州远程教育教学点_本科_大专_中专_文凭_夜校_夜大_电大 台州成人学历教育培训(育华学校)_台州函授站_台州远程教育教学点_本科_大专_中专_文凭_夜校_夜大_电大
台州成人学历教育培训(育华学校)_台州函授站_台州远程教育教学点_本科_大专_中专_文凭_夜校_夜大_电大 台州成人学历教育培训(育华学校)_台州函授站_台州远程教育教学点_本科_大专_中专_文凭_夜校_夜大_电大
台州成人学历教育培训(育华学校)_台州函授站_台州远程教育教学点_本科_大专_中专_文凭_夜校_夜大_电大 台州成人学历教育培训(育华学校)_台州函授站_台州远程教育教学点_本科_大专_中专_文凭_夜校_夜大_电大
2025年11月07日
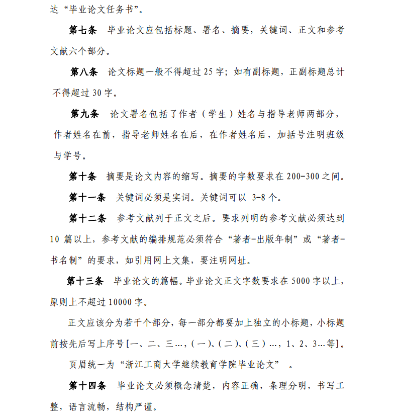
星期五
农历九月十八
台州成人学历教育培训(育华学校)_台州函授站_台州远程教育教学点_本科_大专_中专_文凭_夜校_夜大_电大
2020年台州市育华教育(九大校区)成教、网教、中专、统招报名联系方式 企事业单位免费招聘
台州成人学历教育培训(育华学校)_台州函授站_台州远程教育教学点_本科_大专_中专_文凭_夜校_夜大_电大
      您现在的位置:首页 > 管理文件
返回首页
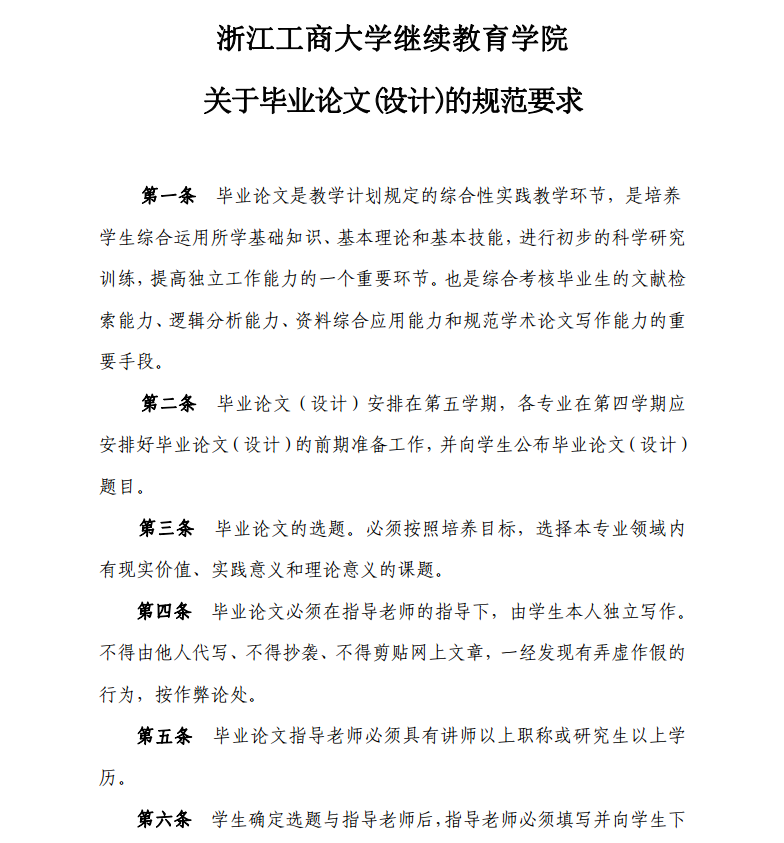
浙江工商大学继续教育学院 关于毕业论文(设计)的规范要求
点击数: 7945 更新时间: 2018年04月16日



上一篇:浙江工商大学继续教育学院 专业综合调研(毕业实习)报告写作要求
下一篇:浙江工商大学继续教育学院 优秀函授业余毕业生、优秀函授业余学生干部评选办法
 
相关新闻
·台州育华教育(7大校区)学历证书领取通知
·浙江工商大学高等学历继续教育课程(论文)重修规
·台州企业员工学历提升合作方案
·2023年浙江省我校成人高考报考院校汇总
·浙江农林大学成人高等学历教育学位英语考试管理办法
·浙江农林大学成人高等教育本科学位申请要求
·浙江工商大学继续教育学院 关于做好2018级第二学期
·关于重申成教本科毕业论文(设计)质量要求的通知
·丽水学院授予成人高等教育本科毕业生学士学位实施细则
·绍兴文理学院成人高等学历教育本科毕业生学士学位
·河南工业大学成人高等教育学士学位授予实施细则(
·浙江工商大学关于修订成人高等学历教育学士学位授
·嘉兴学院成人教育学院优秀毕业生评选办法[附下载]
·丽水学院成人高等教育学士学位申请相关文档下载
·浙江工商大学继续教育学院 业余、函授学生学号编制
·浙江工商大学继续教育学院 专业综合调研(毕业实习
特别推荐    
育华学校常年招生项目 育华学校常年招生项目

·2026年成教学历(高起专/专升本)报
·育华学校常年招生项目
·以新发展理念,引领高质量发展—
·如何从学信网下载电子注册备案表?
·台州育华教育2023级成人高等教育
·社会是如何看待成人学历文凭?学
·台州育华(学历教育)招生各高校备案表
·职称认定和职称评审的区别是什么
·嘉兴学院召开2021年继续教育函授
·宁波职业技术学院召开2021年成人
大学列表    
课程列表    
·丽水学院成人高等学历教育(专科
·嘉兴大学成人高等学历教育(专科
·宁波大学成人高等学历教育(本科
·浙江工商大学成人高等学历教育(
·浙江农林大学成人高等学历教育(
·宁波职业技术学院成人高等学历教
·浙江大学宁波理工学院成人高等学
·衢州职业技术学院成人高等学历教
本站总访问量 | 本站访客数