公告:
欢迎访问台州育华(七大校区)官网!2025年的成人高等学历教育报名工作已经拉开序幕,有意向今年报名的学员请抓紧联系我校报名,以免错过。咨询电话:0576-88195000 0576-88195005 18906566101[沈老师]
设为首页
加入收藏
联系客服
联系我们
台州各校区位置
育华简介
发展历程
校区展示
办学理念
荣誉展示
学校标志
招生院校
专业简介
报考指南
政策解读
考生问答
新生须知
教务通知
财务缴费
期末通知
文件通知
证书样本
办事指南
2025年10月19日
星期日
农历八月廿八
2025年台州市育华教育(各校区)成教、网教、中专、统招报名联系方式
学校网站在建设中,给大家带来不便,请谅解。
18957602815 (叶老师)
当前位置:
考前复习资料汇总
<>
返回首页
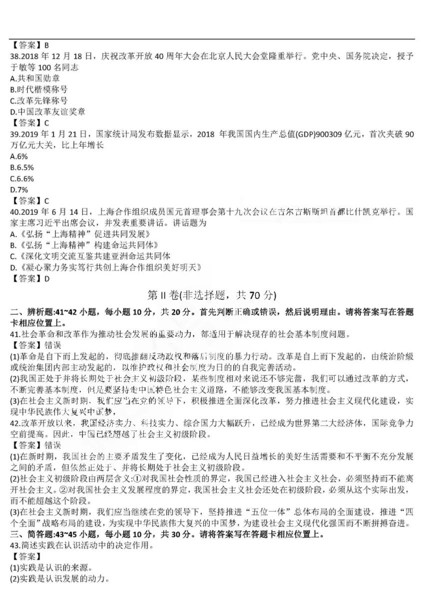
2019年成人高考大学语文、政治、数学、英语真题及答案(陆续更新)
阅读数:
7656
人次 更新日期:
2019年10月30日
台州市育华文化教育培训学校(九大校区),为您提供成人高考各科的真题及答案,陆续更新中..
2019年专升本英语
【字体:
大
中
小
】
【收 藏】
【打 印】
【关 闭】
上一篇:
2019年成人高考真题及答案汇总
下一篇:
2019年成人高考高起专[数学(文)]真题及答案核对(陆续更新)
相关新闻
·
2025年成人高考倒计时2天,抓重点分值和答题技巧!必须要认真看,考前最
·
成人高考各科目蒙题技巧|考过的都说“神了”
·
2025年成人高考专升本专业课“核心答题技巧”干货分享!
·
2025年浙江省成人高考于10月18日、19日举行,考前必读
·
2022成考《生态学基础》知识点汇总
·
专升本英语必背范文10篇
·
【成考备考】成人高考专升本《大学语文》作文范文及写作技巧
·
2025年成人高考语文作文如何拿高分?
·
2025年浙江省成人高考专升本《生态学基础》考试答题技巧 + 高频押题 +
·
2025年浙江省成人高考专升本《医学综合》考试答题技巧 + 高频押题 + 参
·
2025年浙江省成人高考专升本《教育理论》考试答题技巧 + 高频押题 + 参
·
2025年浙江省成人高考专升本《政治》考试答题技巧 + 高频押题 + 参考答案
·
2025年浙江省成人高考专升本《英语》考试答题技巧 + 高频押题 + 参考答案
·
2025年浙江省成人高考专升本《大学语文》考试答题技巧 + 高频押题 + 参
·
2025年浙江省成人高考专升本《民法》考试答题技巧 + 高频押题 + 参考答案
·
【成考答题技巧】成考在即,这份干货你一定要收下!
特别推荐
育华学校常年招生项目
·
育华学校常年招生项目
·
以新发展理念,引领高质量发展—
·
如何从学信网下载电子注册备案表?
·
台州育华教育2023级成人高等教育
·
2025年成教学历(高起专/专升本)报
·
社会是如何看待成人学历文凭?学
·
台州育华(学历教育)招生各高校备案表
·
职称认定和职称评审的区别是什么
·
嘉兴学院召开2021年继续教育函授
·
宁波职业技术学院召开2021年成人
最新新闻
·
2024年成人高考报考详细流程,建
·
喜迎中秋,欢度国庆!育华教育关
·
2025年浙江省成人高校招生考试台
·
9月2日起报名!浙江2025年成人高
·
免费学前教育,要来了!
·
浙江农林大学继教学院、共富学院
·
祝贺我校2025年顺利通过教育部高
·
宁波大学2025届高等学历继续教育
·
浙江农林大学隆重举行2025届学生
·
嘉兴大学聚行2025届学生毕业典礼
·
关于2025年端午节放假的通知
·
浙江工商大学高等学历教育台州育
·
嘉兴大学高等学历教育台州育华教
·
关于2025年五一劳动节放假的通知
·
浙江省委书记王浩在全省教育强省
·
丽水学院高等学历教育2023级台州
课程列表
·
丽水学院成人高等学历教育(专科
·
嘉兴大学成人高等学历教育(专科
·
宁波大学成人高等学历教育(本科
·
浙江工商大学成人高等学历教育(
·
浙江农林大学成人高等学历教育(
·
宁波职业技术学院成人高等学历教
·
浙江大学宁波理工学院成人高等学
·
衢州职业技术学院成人高等学历教
×